新2备用网址_新高一关注!985、211高校“3+1+2”选科要求最全汇总,收藏备用
皇冠信用网代理(www.hg01.vip)是皇冠官网开户平台,开放皇冠信用网代理申请、信用网会员开户,线上投注官网平台越来越多的省份开始新高考改革之后新2备用网址,选科越来越重要,为了方便新高一、高二、高三考生提前了解各高校选科要求,我们汇总整理985、211高校"3+1+2"选科要求,供大家参考!快来看看吧!
提示:文章较长,分成两部分,前半部分为985高校,后半部分为211高校新2备用网址。想查看211高校可直接搜索“211高校汇总”直接跳转。
内容为人工整理,如有错漏欢迎指正新2备用网址。
985高校汇总
北京8所:
北京大学、清华大学
中国人民大学、北京理工大学
中国农业大学、中央民族大学
北京师范大学、北京航空航天大学
1、北京大学


展开全文
2、清华大学

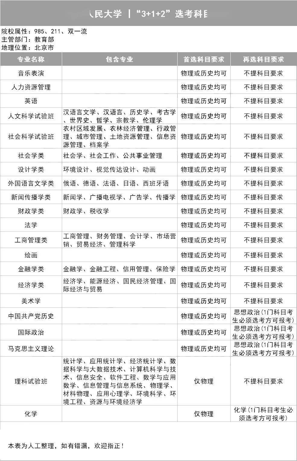
3、中国人民大学

4、北京理工大学

5、中国农业大学

6、中央民族大学

7、北京师范大学

8、北京航空航天大学

上海4所:
复旦大学、上海交通大学
同济大学、华东师范大学
9、复旦大学

10、上海交通大学

11、同济大学

12、华东师范大学

湖北2所:
武汉大学、华中科技大学
13、武汉大学

14、华中科技大学

天津2所:
南开大学、天津大学
15、南开大学

16、天津大学

辽宁2所:
大连理工大学、东北大学
17、大连理工大学

18、东北大学


吉林1所:吉林大学
19、吉林大学

黑龙江1所:哈尔滨工业大学
20、哈尔滨工业大学



江苏2所:南京大学、东南大学
21、南京大学

22、东南大学

浙江1所:浙江大学
23、浙江大学

安徽1所:中国科学技术大学
24、中国科学技术大学

山东2所:
山东大学、中国海洋大学
25、山东大学


26、中国海洋大学

福建1所:厦门大学
27、厦门大学

湖南3所:
中南大学、湖南大学
国防科技大学(教育部网站未公布)
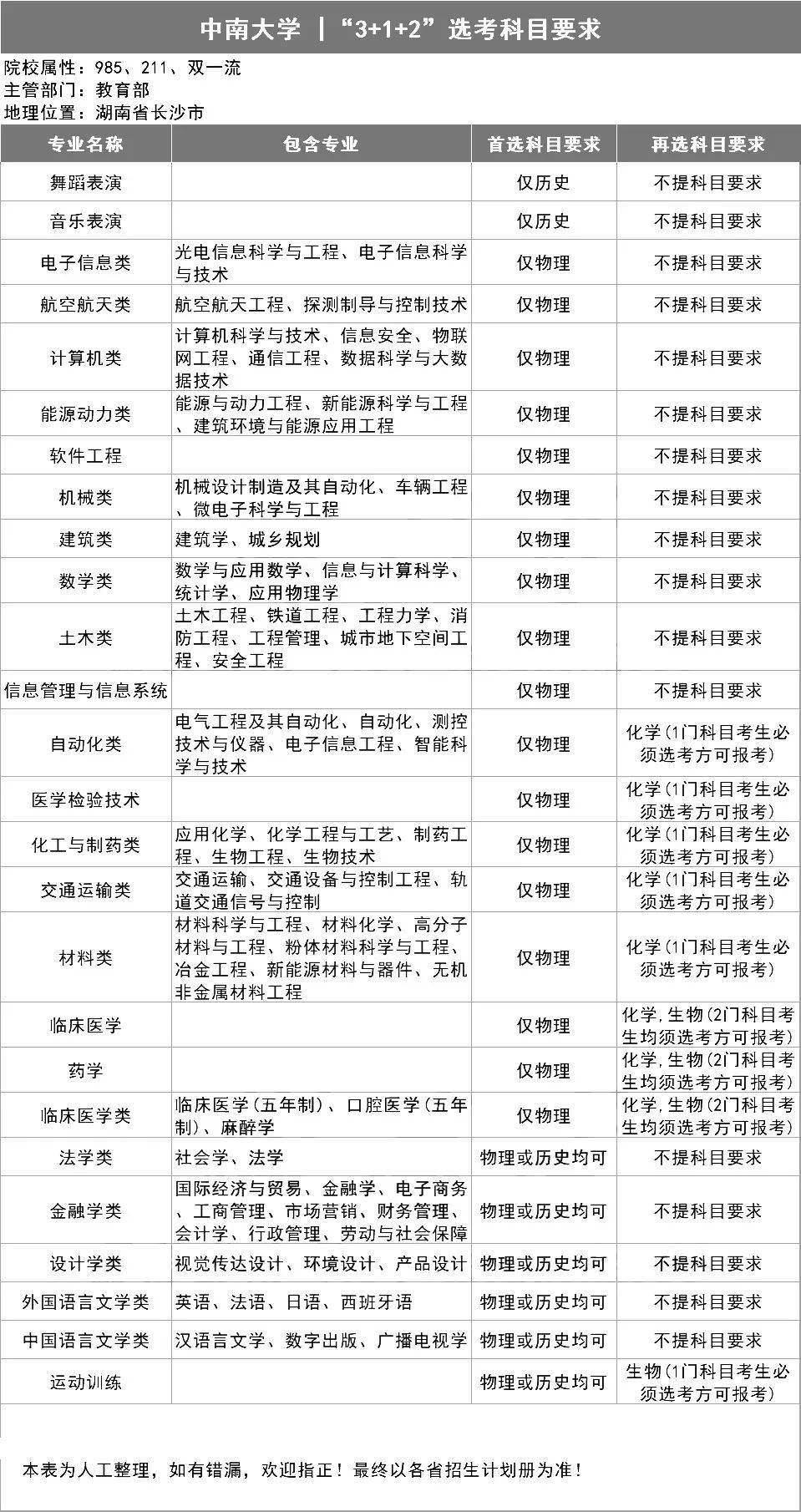
28、中南大学

29、湖南大学

广东2所:
中山大学、华南理工大学
30、中山大学

31、华南理工大学

四川2所:
四川大学、电子科技大学
32、四川大学

33、电子科技大学

重庆1所:重庆大学
34、重庆大学

陕西3所:
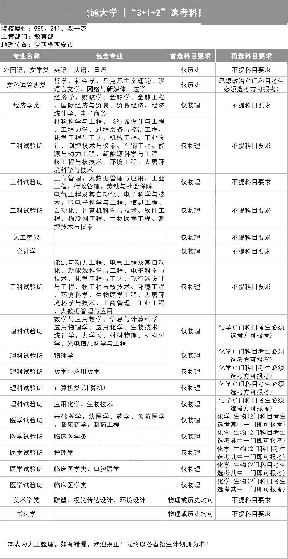
西安交通大学
西北工业大学、西北农林科技大学
35、西安交通大学

36、西北工业大学

37、西北农林科技大学

甘肃1所:兰州大学
38、兰州大学

211高校汇总
北京
北京(16所):北京交通大学、北京工业大学、北京科技大学、北京化工大学、北京邮电大学、北京林业大学、北京中医药大学、北京外国语大学、中国传媒大学、对外经济贸易大学、中央音乐学院、中国地质大学(北京)、中国政法大学、中国石油大学(北京)、华北电力大学(北京)、中央财经大学
















天津
天津(2所):天津医科大学、河北工业大学


河北
河北(1所):华北电力大学

山西
山西(1所):太原理工大学

内蒙古
内蒙古(1所):内蒙古大学

辽宁
辽宁(2所):辽宁大学、大连海事大学


吉林
吉林(2所):东北师范大学、延边大学


黑龙江
黑龙江(3所):东北林业大学、哈尔滨工程大学、东北农业大学



湖北
湖北(5所):武汉理工大学、中国地质大学(武汉)、中南财经政法大学、华中师范大学、华中农业大学





上海
上海(6所):第二军医大学、上海财经大学、东华大学、上海大学、上海外国语大学、华东理工大学
第二军医大学:暂无数据





2021年,福建、河北、辽宁、江苏、湖北、湖南、广东、重庆8省市迎来首年“3+1+2”新高考模式新2备用网址。
新高考志愿填报,不再是简单的根据分数来选择院校和专业,还必须知道自己是否符合高校招生专业的选考科目要求新2备用网址。
按照教育部要求,各高校招生专业选考科目要求在实行 “3+1+2”模式的各省应当一致,一经公布,高考招生录取时不得变更新2备用网址。
下面就来一起看下孩子选考的科目都能报哪些大学、哪些专业~
*提示:由于篇幅问题,本文整理了江苏、安徽、福建、江西、山东、河南、湖南、广东、广西、海南、重庆、四川、贵州、云南、西藏、陕西、青海、宁夏、新疆19省高校的选科要求,点击右上角三个点-搜索页面内容,可直达查询省份位置新2备用网址。
江苏
江苏(9所):南京航空航天大学、南京理工大学、河海大学、南京农业大学、中国药科大学、南京师范大学、江南大学、中国矿业大学、苏州大学









安徽
安徽(2所):安徽大学、合肥工业大学


福建
福建(1所):福州大学

江西
江西(1所):南昌大学

山东
山东(1所):中国石油大学

河南
河南(1所):郑州大学

湖南
湖南(1所):湖南师范大学

广东
广东(1所):华南师范大学、暨南大学


广西
广西(1所):广西大学

海南
海南(1所):海南大学

重庆
重庆(1所):西南大学

四川
四川(3所):西南交通大学、西南财经大学、四川农业大学



贵州
贵州(1所):贵州大学

云南
云南(1所):云南大学
西藏
西藏(1所):西藏大学

陕西
陕西(5所):西北大学、西安电子科技大学、第四军医大学、陕西师范大学、长安大学

第四军医大学:暂无数据


青海
青海(1所):青海大学

宁夏
宁夏(1所):宁夏大学

新疆
新疆(2所):新疆大学、石河子大学


来源:学科竞赛网
猜你喜欢
- 2025-10-28皇冠足球管理平台出租 _江阴周先生买了300克黄金,结果遭遇了这事!
- 2025-10-28皇冠信用网代理 _冲突背后:为何拉什福德拒绝为亚马尔辩解,他的真实看法竟引发热议?
- 2025-10-28皇冠信用代理流程 _荷兰分析人士:安世半导体事件表明,欧洲夹在中美之间无能为力
- 2025-10-27皇冠信用网代理出租 _特朗普和东南亚稀土协议达成,3国都同意对美国出口稀土,想打破中国的稀土管制?
- 2025-10-27如何申请皇冠信用盘会员 _西甲-姆巴佩破门+失点贝林厄姆建功 皇马2-1胜10人巴萨
- 2025-10-27皇冠信用盘注册开通 _阿森纳百场不败防线背后:英超历史第二支球队的荣耀与挑战
- 2025-10-27皇冠信用網怎么租 _重磅献礼!朝鲜也不藏着掖着了,即将聚首的美日韩,都得好好掂量
- 2025-10-27皇冠信用網怎么租 _上海宣布:与江苏三地市区实现“一码通行”
- 2025-10-27皇冠信用網怎么租 _荷兰飞上海航班飞3小时后又返航 航司称飞机有故障
- 2025-10-26皇冠信用网会员 _海文助攻曼联胜利!不可思议的团队表现背后有哪些秘密?
- 2025-10-26皇冠信用盘登3代理注册 _关于对内蒙古自治区重大决策社会稳定风险评估专家库拟入库人员公示的通知
- 2025-10-26皇冠信用盘登3代理注册 _特朗普主动公布访华行程,并送上一份厚礼!中方的回应,只有9个字,赖清德最害怕的局面出现?



网友评论